Chapter 3: Strategies

Combining Strategies

  • 4 min
  • Written by Markov Grey, Charbel-Raphaël Segerie

3.7Combining Strategies

0:000:00

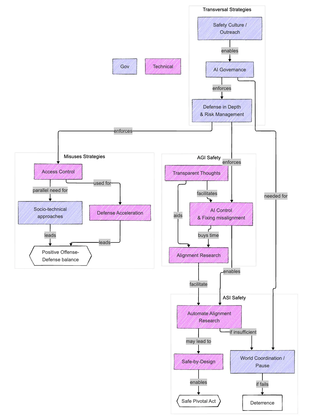
The preceding sections have outlined a wide array of strategies, each targeting different facets of AI risk. Synthesizing these into a single, coherent plan is a difficult task. This section outlines one plausible strategic sequence, illustrating how different layers of defense could be built upon one another to navigate the path from near-term risks to long-term existential challenges. This sequence is intended as an illustrative model, not as a definitive roadmap.

Step 1: Foundational Risk Management and Governance. This is the bedrock. Without a safety culture and basic risk management, technical solutions will not be implemented correctly, and labs will race ahead recklessly. The first common step is the implementation of robust risk management and governance frameworks. While existing efforts like the EU AI Act's Code of Practice provide a starting point, they have significant limitations. For example, capped fines (7% of a company's annual turnover) may not sufficiently deter well-resourced actors, and scope exemptions for military or internal research leave critical risk vectors unaddressed. This highlights the necessity for binding international governance. Achieving such governance will likely require building a broad public and political consensus around the importance of proactive safety measures, making safety culture and public outreach a prerequisite for all other efforts.

Step 2: Mitigating Catastrophic Misuse. We tackle misuse next because it is a present danger and the capabilities required are sub-AGI. Success here (e.g., via access controls and d/acc) buys us time and builds the societal 'muscles' for governing more powerful systems. The second priority is mitigating catastrophic misuse, a challenge that is, at least conceptually, more tractable than long-term alignment. The initial line of defense is robust access control for models that exceed established risk thresholds, preventing the trivial removal of safeguards from open-source models. However, as dangerous capabilities will inevitably proliferate, this must be paired with a proactive strategy of defense acceleration (d/acc) to harden societal infrastructure against attack. Concurrently, socio-technical strategies, including clear legislation are crucial for preventing the illicit use of already proliferated AI.

Step 3: Ensuring Control and Alignment of AGI. As we approach AGI, we must assume alignment is unsolved. Therefore, the priority shifts to control and monitoring (Transparent Thoughts, evaluations). This is our safety net. We scale capabilities only as fast as we can prove control. Managing the risks of AGI misalignment is on paper harder than managing misuses. A prudent approach would be to prioritize architectures that support transparent thoughts, making systems more amenable to monitoring and auditing, while avoiding designs that encourage opaque internal reasoning ("neuralese"). These systems must be subject to rigorous AI control protocols and evaluations. If audits reveal alignment failures, development must be paused until they are rectified. This paradigm of carefully controlling potentially unsafe systems must be paralleled by an intensified research effort to solve alignment, with clear red lines on capability scaling until safety milestones are met.

Step 4: A Robust Solution for ASI Alignment. Finally, for the superhuman leap, direct control is probably impossible. But the strategy can become meta: use our controlled AGI to Automate Alignment Research. This is our best shot at a high-reliability solution. If this fails, geopolitical strategies like Coordination or Deterrence become the last, desperate lines of defense. Developing a high-reliability solution for ASI alignment is the holy grail. A leading strategy is to leverage controlled AGI to Automate Alignment Research. If successful, this could lead to the creation of inherently Safe-by-Design systems. A powerful, truly aligned ASI could then be used to perform a 'pivotal act', i.e. a decisive intervention designed to permanently solve the global coordination problem and end the acute risk period from unaligned ASI development. However, if this research reveals that powerful AI cannot be created without unacceptable risks, the international community would need to coordinate a global pause or moratorium. If such World Coordination proves impossible, strategies of last resort, such as Deterrence regimes like MAIM, might become necessary to prevent any single actor from unilaterally developing uncontrollable ASI.

Figure 3.29 - A combined flow chart of safety strategies.

Of course, even this fragile plan is the ideal plan on paper. It might be the case that this plan is insufficient or completely different. For example, in one scenario from the AI-2027 forecast, humanity survives not because of a grand strategic plan, but despite the failure of most governance, coordination, and deterrence efforts. Instead, a scary 'warning shot' event galvanizes the leading labs to slow down and implement just enough technical mitigations to avert disaster—mitigations that prove insufficient in the scenario branches where we lose control.

Was this section useful?

Previous section
Next section